中国区|伟德国际victor1946|有限公司官网

logo logo
  • 网站首页
  • 关于德高
  • 业务范围
  • 经典案例
  • 合作伙伴
  • 新闻资讯
  • 联系我们

经典案例

CASE

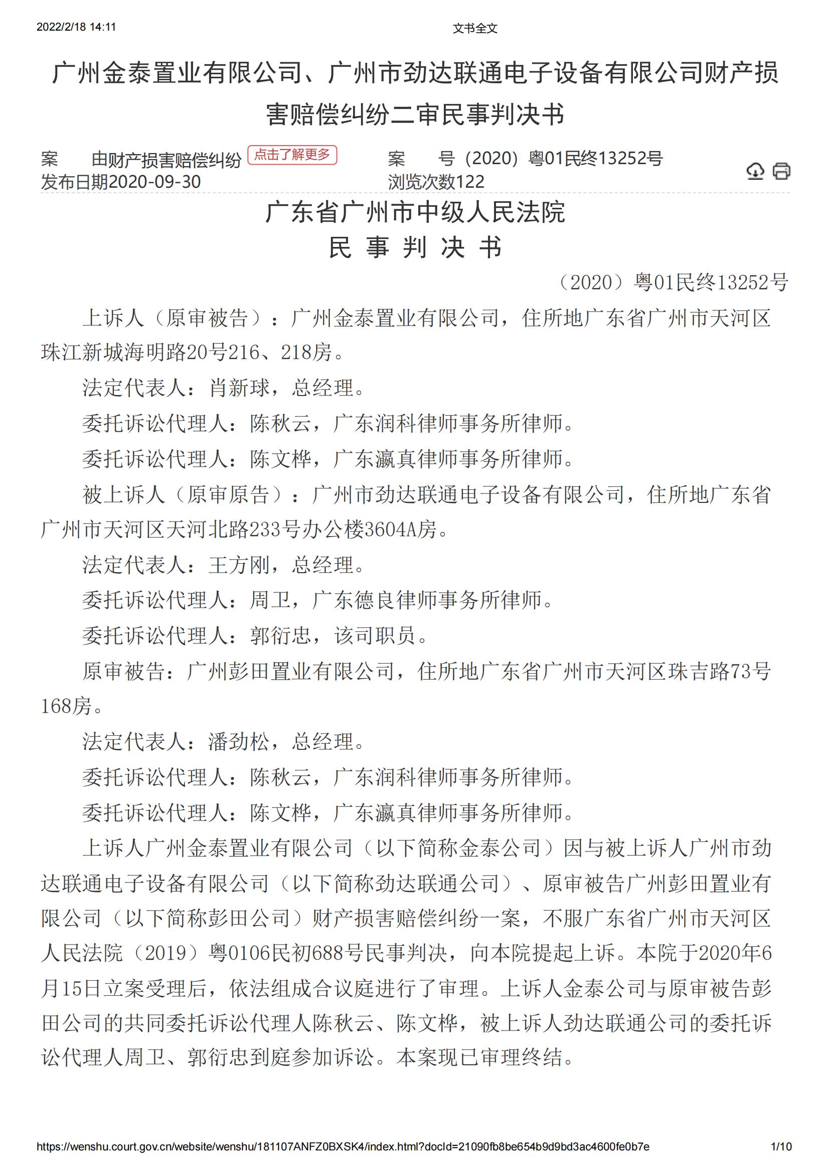
我公司又一火灾损失评估报告获法院支持(附判决书)
      来源:

受广州市天河区人民法院委托,对广州市劲达联通电子设备有限公司因火灾造成的库存商品设备价值进行评估。

判决书-火灾-劲达联通电子设备公司 - 副本_00.jpg

判决书-火灾-劲达联通电子设备公司 - 副本_01.jpg

判决书-火灾-劲达联通电子设备公司 - 副本_02.jpg


  • 上一个:受广州市荔湾区人民法院委托,对因火灾造成的花棚及货物价值进行评估(后附判决书)
  • 下一个:受广州市白云区人民法院的委托,对广州市福星摩配市场B-E区三层自编05号仓库因火灾造成的直接财产损失进行评估。

相关推荐

  • 受江门市新会区人民法院委托,对房屋渗水修复...
  • 受东莞市第三人民法院委托,对一辆小型汽车的...
  • 受江门市新会区人民法院委托,对如求社26号一...
  • 受东莞市第一人民法院委托,对涉案楞纸板制造...
  • 受鹤山市人民法院委托,对广东省鹤山市沙坪镇...
  • 受东莞市第一人民法院委托,对东莞市南城街道...
  • 受广州市南沙区人民法院委托,对大沙地污水处...
  • 受广州市荔湾区人民法院,对一辆小型越野客车...
联系方式
  • 电话:13622268389

  • 邮箱:[email protected]

  • 地址:广州市增城区永宁街誉山国际融景一路17号

网站导航
关于德高 业务范围 经典案例 新闻资讯 联系我们
关注留言
在线需求留言

© 版权所有 伟德国际victor1946粤ICP备2021071835号